

5月1日起,我省这12个基层法院管辖受理第一审知识产权民事、行政案件!
编辑:2022-04-25 14:56:05
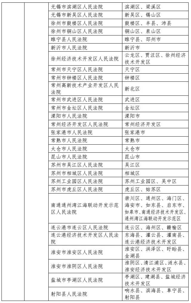
最高法院批准我省下列基层人民法院管辖受理诉讼标的额100万元以下(不包含本数)的第一审知识产权民事案件:
根据该规定,上属基层人民法院管辖除各中级人民法院管辖行政案件以外的其他一审知识产权行政案件。
该规定的实施,可以进一步健全管辖科学的知识产权诉讼制度,切实解决各地第一审知识产权案件管辖标准不一、管辖布局不够完善、当事人诉讼不便等问题,是贯彻实施最高人民法院四级法院基本职能定位的重大举措,将实现绝大多数普通知识产权案件审级下沉,第一审知识产权民事、行政案件将由原来的各市中级人民法院调整为由最高人民法院批准的基层人民法院管辖。
最高人民法院关于第一审知识产权民事、行政案件管辖的若干规定《法释〔2022〕13号
为进一步完善知识产权案件管辖制度,合理定位四级法院审判职能,根据《中华人民共和国民事诉讼法》《中华人民共和国行政诉讼法》等法律规定,结合知识产权审判实践,制定本规定。
法律对知识产权法院的管辖有规定的,依照其规定。
法律对知识产权法院的管辖有规定的,依照其规定。
第三条 本规定第一条、第二条规定之外的第一审知识产权民事、行政案件,由最高人民法院确定的基层人民法院管辖。
确有必要将本院管辖的第一审知识产权民事案件交下级人民法院审理的,应当依照民事诉讼法第三十九条第一款的规定,逐案报请其上级人民法院批准。
第五条 依照本规定需要最高人民法院确定管辖或者调整管辖的诉讼标的额标准、区域范围的,应当层报最高人民法院批准。



















版权所有:山西玉珠律师事务所 备案号:晋ICP备2023015766号-1 技术支持:山西资海科技开发有限公司

